Instance Verification Kit (IVK)
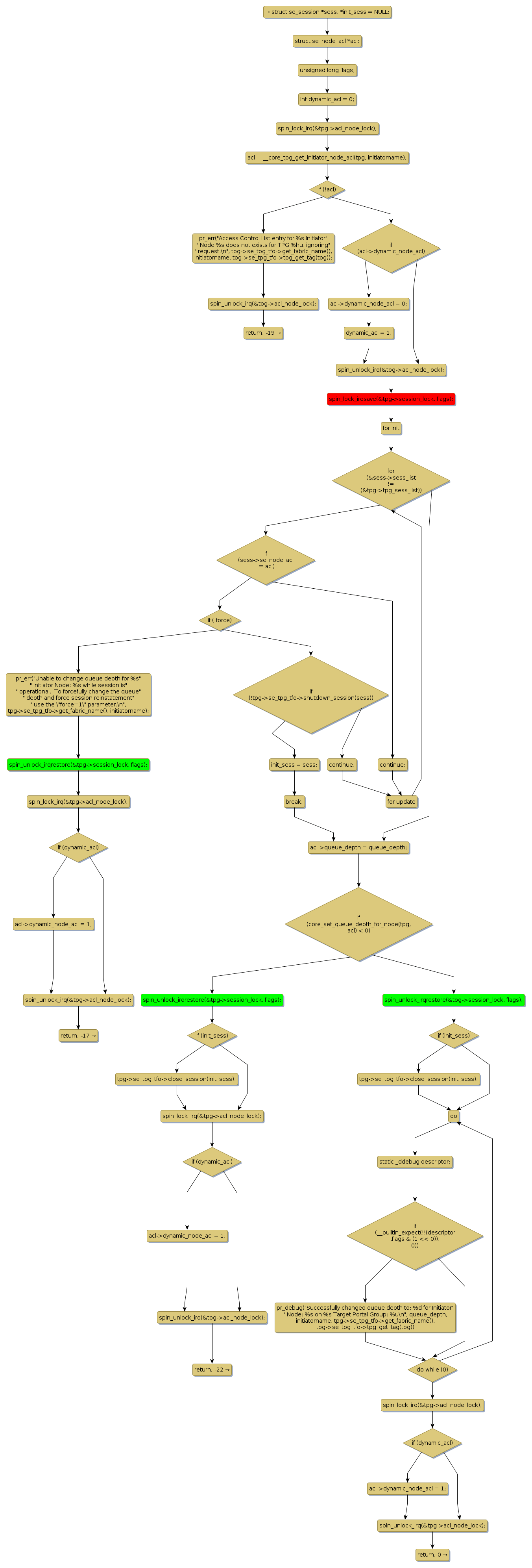
spin lock @ [14272+45+/linux-3.19-rc1/drivers/target/target_core_tpg.c]
Instance Signature: session_lock
|
The Matching Pair Graph:
|
|
Function Name
|
Control Flow Graph (CFG)
|
Events Flow Graph (EFG)
|
Source Correspondence
|
|
core_tpg_set_initiator_node_queue_depth
|
|
|
[13513+39+/linux-3.19-rc1/drivers/target/target_core_tpg.c]
|